LBS石墨改性水泥基保温板外墙外 保温系统应用技术规程
发布日期: [2024/5/21 8:44:35]
共阅读 [323] 次


新版全新上线
由盐城绿宝石新型墙体材料有限公司组织编制的企业技术标准《LBS石墨改性水泥基保温板外墙外保温系统应用技术规程》于2023年9月15日通过了专家组的审查,符合国家、行业和江苏省地方标准要求,符合江苏省工程建设技术政策要求。新版于2023年9月20日正式实施,有效期截至2025年12月10日。
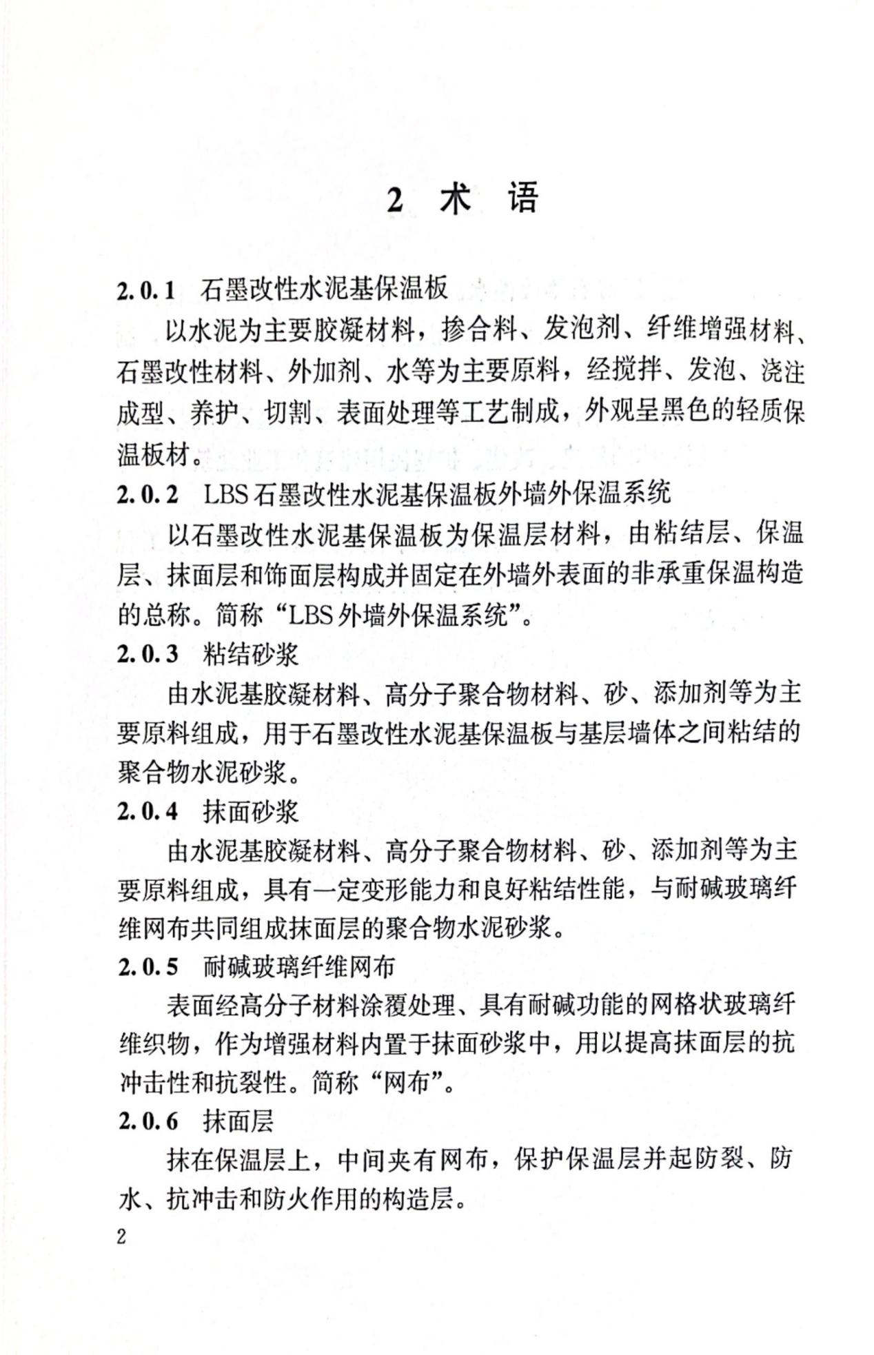
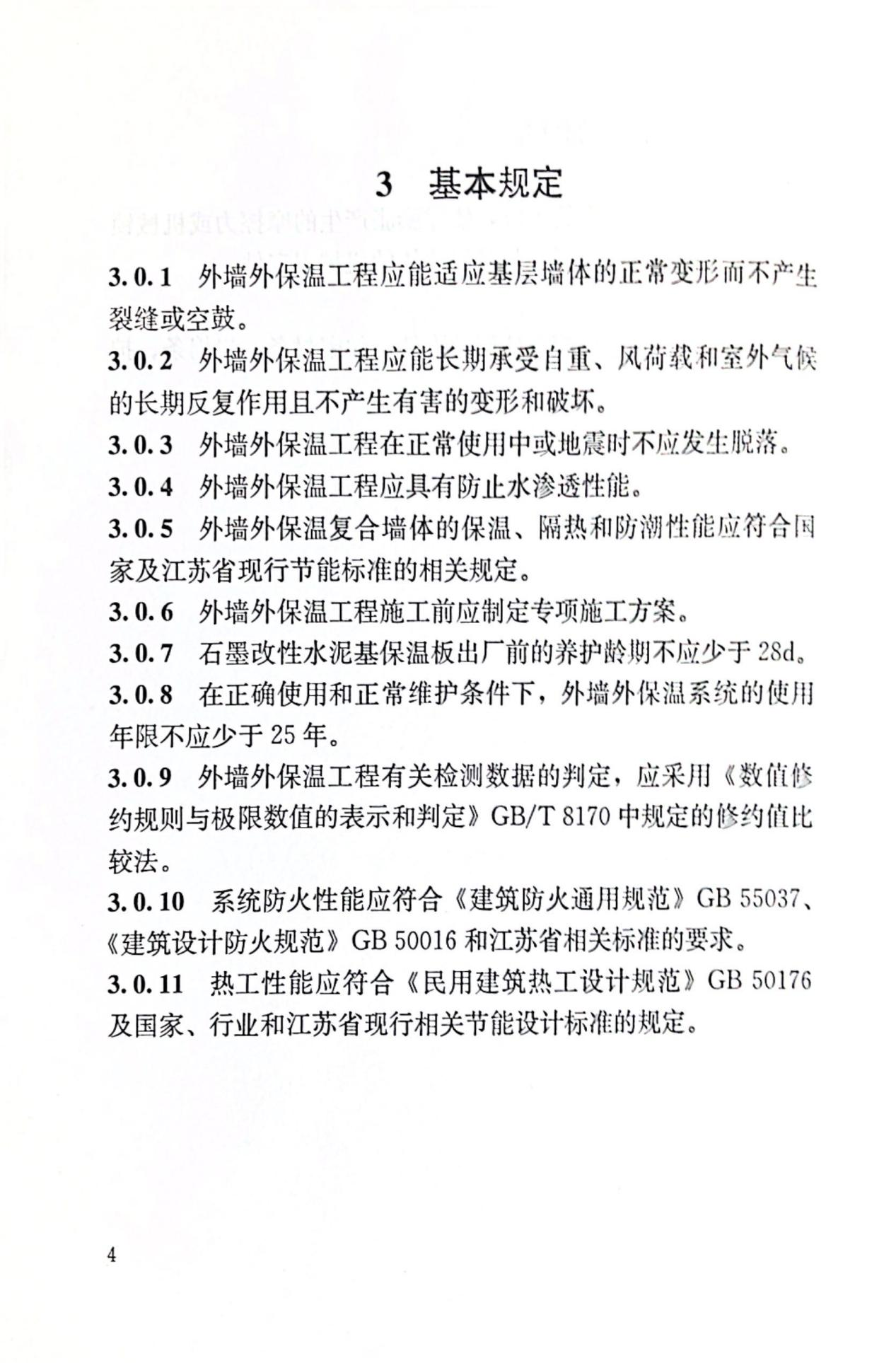
部分版面呈现







全新上线的《LBS石墨改性水泥基保温板外墙外保温系统应用技术规程》已经正式出版发布,在这里,盐城绿宝石新型墙体材料有限公司感谢相关人士对本次标准发布的帮助与支持。同时,我司为大家印刷了新版标准小册子,如有需要,可联系我们免费申领。
江苏尊龙凯时人生就搏节能集团有限公司旗下公司主要生产销售:石墨改性水泥基保温板、复合发泡水泥板、非烧结泡沫玻璃保温板、非烧结发泡陶瓷保温板、各类工程纤维、聚丙烯纤维、高强丙纶丝、丙纶线。
您还想了解更多产品信息,请联系:王龙先生 18936303770 网址:https://www.jinhairong.com
江苏尊龙凯时人生就搏节能集团有限公司愿与您精诚合作,共筑未来。
相关产品
最新资讯
- 【尊龙凯时人生就搏新闻】赵其军董事长参加县民促会第六次轮值活动
- 【温尔雅新闻】“凝青向新 共商未来”温尔雅公司连任盐城市青商会会员单位
- 【丝丝缘新闻】调研春风暖企心 政企携手谋新篇
- 【尊龙凯时人生就搏新闻】射阳县书法家协会2025年春联书法作品展隆重开幕,尊龙凯时人生就搏节能集团助力传统文化传承
- 【尊龙凯时人生就搏新闻】县民促会迎新年会圆满举行
- 【丝丝缘新闻】领导关怀暖新春 公司发展启新程
- 尊龙凯时人生就搏节能集团2024精彩回顾 | 龙戏宝珠辞旧岁,蛇衔瑞草贺新年,祝您和家人蛇年大吉大利,四季平安!
- 【尊龙凯时人生就搏新闻】赵其军董事长参加并主持县民促会“民企诚信建设活动”
- 【温尔雅新闻】赵越参加“江苏·盐城2024沿海人才发展大会”并上台领取证书!
- 【温尔雅新闻】热烈祝贺温尔雅公司顺利通过“江苏省高新技术企业”认定!